智慧教育平台
|
中文网
|
ENGLISH
|
浙大主页
|
标题
全文
搜索
首 页
学院概况
学院简介
学院领导
组织机构
学院黄页
学院标识
学院党政
信息公告
制度建设
学院文件
院务公开
服务指南
纪检监察
学院工会
组织人事
信息公告
组织工作
队伍建设
博士后工作
服务指南
政策制度
下载中心
本科生教育
信息公告
服务指南
专业介绍
教学研究
实践教学
对外交流
招生信息
管理文件
表格下载
公示栏
研究生教育
信息公告
学术报告
学科概况
招生信息
培养管理
学位管理
管理制度
下载专区
科研与合作
信息公告
科学研究
地方合作
发展联络
继续教育
办事指南
表格下载
国际合作
信息公告
情况概览
国际平台
新闻动态
办事指南
学生思政
信息公告
思政动态
活动预告
党团建设
学生资助
评奖评优
科研实践
就业指导
就业平台
学生组织
公示专区
办事指南
表格下载
学院党政
信息公告
制度建设
学院文件
党委文件
行政文件
院务公开
服务指南
纪检监察
学院工会
党委文件
首页
学院党政
学院文件
党委文件
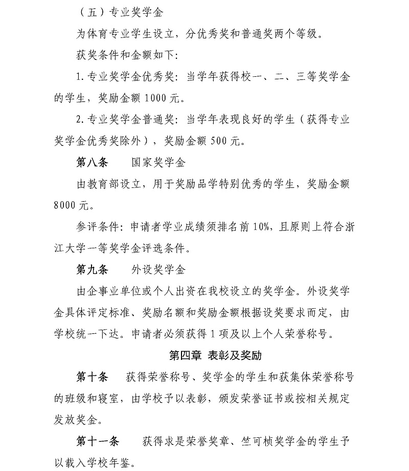
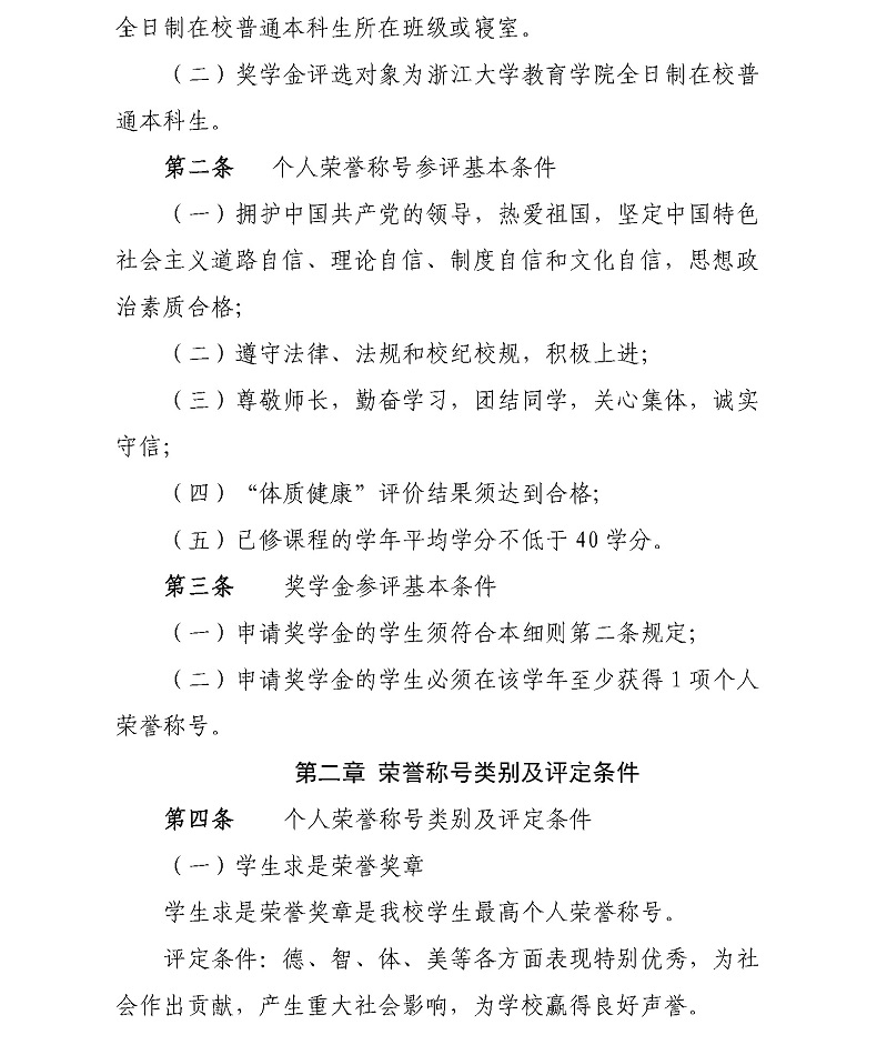
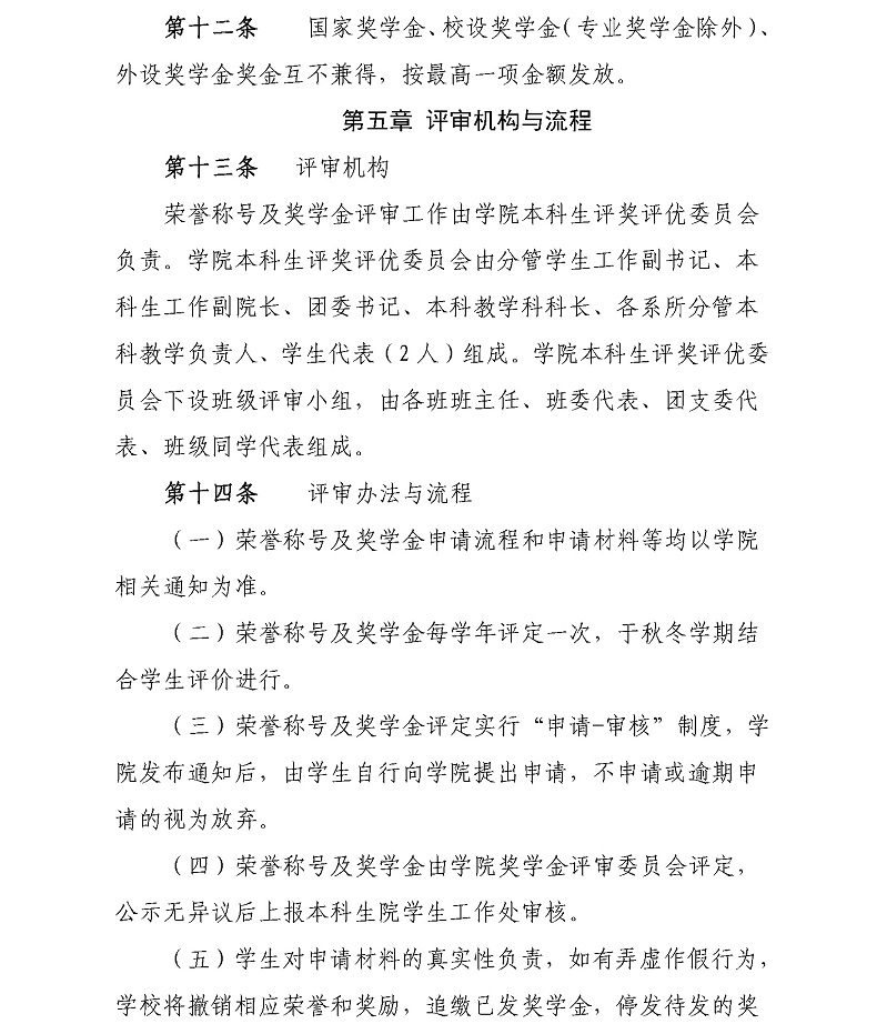
教育学院党委发〔2018〕10号:浙江大学教育学院学生荣誉称号及奖学金评定管理细则(试行)
部门:信息宣传 日期:2018-07-09 访问次数:
38
次
杭州市西湖区余杭塘路866号
浙江大学紫金港校区文科组团教育学院大楼
Tel : +86 571 88273934
Fax : +86 571 88273187
Copyright © 2018 浙江大学教育学院
管理登录